Tata cara pengaduan penyalahgunaan wewenang atau pelanggaran oleh pejabat BUMN.
Tata cara pengaduan penyalahgunaan wewenang atau pelanggaran oleh pihak yang mendapatkan izin atau perjanjian kerja dari BUMN yang bersangkutan
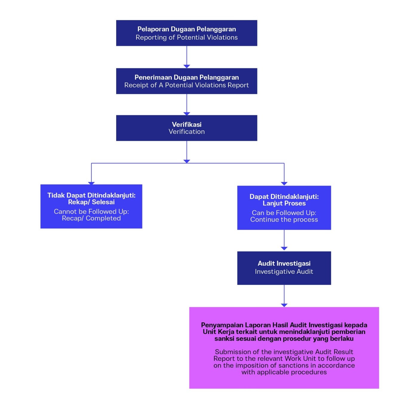
Pengelolaan Whistleblowing System
Sarana untuk penyampaian informasi/laporan dan mendorong insan Peruri dan masyarakat untuk melaporkan dengan itikad baik atau atas dasar keyakinan terhadap percobaan, kecurigaan dan penyuapan aktual atau setiap pelanggaran dari atau kelemahan sistem manajemen anti penyuapan terkait dengan dugaan adanya Tindakan / perbuatan yang menyalahi ketentuan yang berlaku kepada manajemen.